Acheter sur la Côte d’Azur avec des fonds issus de crypto : convertir en EUR via un prestataire régulé et préparer un dossier d’origine des fonds clair pour la banque/le notaire.
Le chemin le plus simple (stablecoins d’abord)
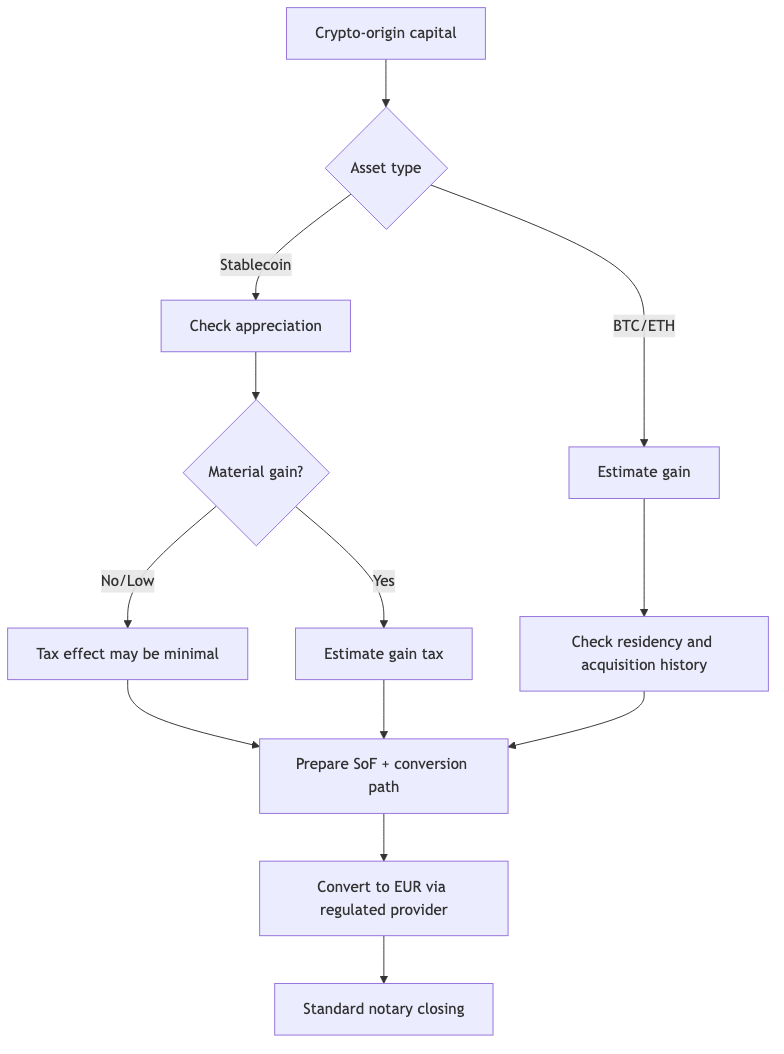
Si votre capital est déjà en stablecoins (ou peut être converti tôt), le workflow est souvent plus simple :
- moins de volatilité pendant la recherche ;
- un “gain à la conversion” potentiellement faible s’il n’y a pas d’appréciation (selon votre profil fiscal) ;
- une documentation plus propre pour la banque/notaire.

Pour une analyse détaillée des stablecoins :
/fr/guide/crypto/stablecoin-strategy
Si vous voulez un démarrage propre et rapide :
/fr/contact(consultation gratuite)
Le processus standard (crypto → EUR → notaire)
Sur la Côte d’Azur, “achat crypto” signifie généralement crypto comme origine des fonds, tandis que la clôture se fait en EUR.
Étapes typiques :
- Définir budget et calendrier (inclure la préparation conformité).
- Préparer les preuves d’origine des fonds (propriété + historique + trail).
- Choisir un parcours de conversion conforme (prestataire régulé + rails bancaires).
- Sélectionner les biens et organiser les visites (ou visites virtuelles).
- Faire une offre et négocier.
- Due diligence (documents, copropriété, permis, vérifications techniques).
- Convertir en EUR (calé sur le calendrier notarial).
- Signature chez le notaire et règlement (processus français standard).

Pour comprendre les délais de bout en bout :
/fr/how-it-works
Taxes en une page (France)
L’idée clé (simplifiée) : l’impôt porte généralement sur le gain, pas sur la totalité.
Si vous aviez €400k de crypto et qu’elle vaut €500k au moment de la conversion, le gain est €100k. Avec PFU 30% (scénario typique), l’ordre de grandeur serait ~€30k sur le gain (illustratif, pas un conseil).
Pour un guide pratique et des scénarios :
Juridique & conformité (PSAN, AML, notaire)
Deux points font la différence :
- Parcours de conversion clair (crypto → EUR via prestataire régulé, avec preuves)
- Dossier d’origine des fonds solide (propriété + historique + trail + conversion)
Commencez ici :
/fr/guide/crypto/legal-framework/fr/guide/crypto/source-of-funds/fr/guide/crypto/psan-providers/fr/guide/crypto/rental-and-fees
Monaco vs France (où se fait la conversion)
Monaco et la France ont des cadres différents, mais le résultat dépend surtout de la résidence fiscale, le lieu de conversion et la chaîne de règlement en EUR. Évitez les réponses “one‑size‑fits‑all”.
Comparaison détaillée :
/fr/guide/crypto/monaco-vs-france
Si Monaco fait partie de votre plan, commencez par une consultation :
Prochaine étape : réduire le risque tôt
Si vous voulez acheter sur la Côte d’Azur avec un capital issu de crypto, le moyen le plus sûr d’éviter les retards est de préparer la documentation tôt et d’aligner la conversion avec le calendrier notarial.
- Commencer ici :
/fr/contact - Service d’acheteur :
/fr/buyer-agent