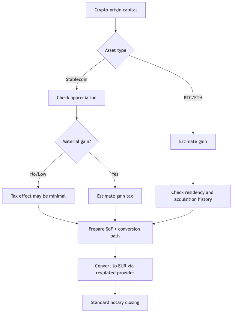
Покупка на Лазурном Берегу с капиталом из crypto обычно проходит так: конвертация в EUR через регулируемого провайдера и заранее подготовленный пакет “источник средств” для банка/нотариуса.
Самый простой путь (stablecoin‑first)
Если капитал уже в stablecoin (или можно перевести заранее), процесс обычно проще:
- меньше волатильности на этапе поиска;
- прибыль при конвертации может быть минимальной если нет роста цены (зависит от профиля);
- документация для банка/нотариуса становится чище.

Подробнее о стратегии stablecoin:
/ru/guide/crypto/stablecoin-strategy
Если нужен быстрый старт:
/ru/contact(бесплатная консультация)
Стандартный процесс (crypto → EUR → нотариус)
На Лазурном Берегу “покупка за крипто” обычно означает крипто как источник средств, а расчёт проходит в EUR.
Типовые шаги:
- Определить бюджет и сроки (включая подготовку комплаенса).
- Подготовить доказательства источника средств (владение + история + trail).
- Выбрать маршрут конвертации (регулируемый провайдер + банковские рельсы).
- Сформировать шорт‑лист и провести просмотры (или виртуальные туры).
- Сделать оферту и вести переговоры.
- Due diligence (документы, copropriété, разрешения, технические проверки).
- Конвертировать в EUR (синхронно с календарём сделки).
- Подписание у нотариуса и расчёт (стандартный процесс во Франции).

Полная картина по срокам:
/ru/how-it-works
Налоги в одном экране (Франция)
Ключевая идея (упрощённо): налог обычно на прибыль, а не на всю сумму.
Если вы купили крипто на €400k, а на момент конвертации она стоит €500k, прибыль — €100k. При PFU 30% ориентир может быть ~€30k на прибыль (пример, не совет).
Практическая разбивка и сценарии:
Юридический и комплаенс‑блок (PSAN, AML, нотариус)
Критичны два пункта:
- Чистый маршрут конвертации (crypto → EUR через регулируемого провайдера, с подтверждениями)
- Сильный пакет источника средств (владение + история + trail + конвертация)
Начните здесь:
/ru/guide/crypto/legal-framework/ru/guide/crypto/source-of-funds/ru/guide/crypto/psan-providers/ru/guide/crypto/rental-and-fees
Монако vs Франция (где происходит конвертация)
Монако и Франция различаются, но итог зависит от налогового резидентства, места конвертации и цепочки расчёта в EUR. Универсальных ответов нет.
Детальное сравнение:
/ru/guide/crypto/monaco-vs-france
Если Монако в ваших планах, начните с консультации:
Следующий шаг: снизить риски заранее
Если вы планируете покупку на Лазурном Берегу с капиталом из crypto, самый быстрый способ избежать задержек — заранее подготовить документацию и синхронизировать конвертацию с нотариальным календарём.
- Начать здесь:
/ru/contact - Услуга агента покупателя:
/ru/buyer-agent